【喜报】祝贺我院谢广明教授荣获2017年度国家自然科学奖二等奖
时间:2018年01月11日 08:54来源:
点击数:
2018年1月8日上午,中共中央、国务院在人民大会堂举行2017年度国家科学技术奖励大会。党和国家领导人习近平、李克强、张高丽、王沪宁出席大会并向获奖代表颁奖。

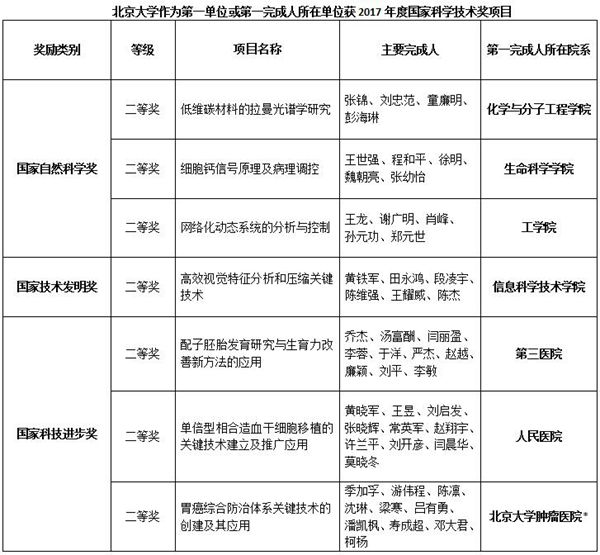
北京大学作为第一单位或第一完成人所在单位获奖7项。其中,国家自然科学奖3项,国家技术发明奖1项,国家科学技术进步奖3项* [*第一完成单位为北京肿瘤医院(北京大学肿瘤医院、北京市肿瘤防治研究所)]。此外,北京大学还参与完成了3项国家科学技术奖二等奖。
其中,北京大学海洋研究院谢广明教授参与的项目“网络化动态系统的分析与控制”获国家自然科学奖二等奖。
随着工程系统规模的日益扩大,大量物理设备作为节点通过各种通信方式连接成动态演化网络,构成了网络化动态系统。现有的控制理论与方法已经不能完全适应其发展变化,迫切需要发展面向网络化动态系统的新理论与新方法。“网络化动态系统的分析与控制”项目从节点动力学、动态性能、结构属性和网络效应等方面对网络化动态系统协同控制中若干核心基础问题进行了全面深入研究,为发展网络化动态系统的协同控制提供了理论基础和关键技术。

来源:北京大学新闻中心,北京大学工学院

